10月28日,由共青团中央、中国科协、教育部、中国社科院、全国学联主办第十九届“挑战杯”竞赛2025年度中国青年科技创新“揭榜挂帅”擂台赛落下帷幕,本届赛事聚焦新一代信息技术、人工智能等8大战略性新兴产业,在全国设立8个主擂台城市。我校共计82支学生团队参加比赛,最终斩获擂主1项、特等奖3项、一等奖5项、二等奖9项、三等奖7项、优胜奖6项,刷新我校在该赛事创办以来的历史最佳纪录,充分展现了我校“以创育人、以赛促学”的显著成效。

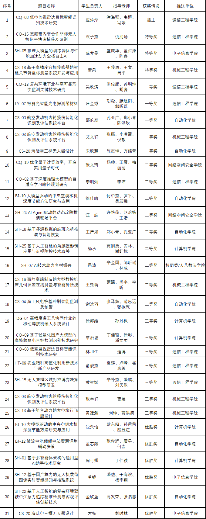
获奖情况一览表

亮眼成绩的背后离不开我校构建的“全周期、多维度”备赛体系的支持。校团委将“挑战杯”赛事作为推进“三全育人”的重要载体,协同科技处、军工处、产学研中心、人文社科处等职能部门组建“备赛专班”,为项目培育方向把脉定向。一方面结合我校学科优势梳理赛事项目需求清单,引导学生团队“按需揭榜”;另一方面构建“分层培育+精准指导”机制,针对榜题要求逐一开展有针对性指导、提出改进性建议;同时通过“模拟答辩+技术复盘”实战训练,帮助团队优化呈现逻辑、提升现场应变能力。参赛学子更是攻坚克难,有的团队为获取一手数据,深入山区开展为期2 个月的实践调研;有的团队在实验室连续奋战40余天,突破关键技术瓶颈,用实干诠释了“敢闯会创”的青春担当。

上海赛区决赛团队合影

重庆赛区决赛团队合影

长沙赛区决赛团队合影
此次赛事突破,既是我校深化创新型人才培养的生动实践,也是“三全育人”工作成效的集中体现。下一步,校团委将以此次成绩为新起点,系统总结备赛经验,坚持育人宗旨,引导青年学子立足“国之大者”,主动对接国家重大战略需求,在破解关键技术难题、服务社会发展中锤炼本领,为我校高水平大学建设和高质量发展注入青春活力,以青春之智、奋斗之力为中国式现代化挺膺担当!
